广东恒峰g22荣获“高新技术企业”证书

3月15日,广东恒峰g22节能科技有限公司传来好新闻,历经企业申报、专家评审、企业答辩等法式,顺利通过了高新技术企业评审工作,收到由广东省科学技术厅、广东省财政厅、广东省国度税务局、广东省处所税务局结合宣告的“高新技术企业证书”,是继恒峰g22科技总公司2008年获高新技术企业证书之后,独立获得“高新技术企业”认证。


QQ图片20160331141949.png


广东恒峰g22是深圳恒峰g22科技股份有限公司的全资子公司,是一家专业的高科技LED户表照明(路灯、隧路灯、泛光灯)出产商及城市照明能源治理(EMC)解决规划供给商,在路路交通照明领域的升级刷新做出了凸起贡献,在国内表打造出多多经典案例。国内典型案例蕴含“三山五岳”地域的黄山、衡山、泰山等地的LED路灯刷新工程,以及川藏公路、107国路、广深高快等项目。国表路灯项目蕴含美国佛罗里达州路灯工程项目、意大利路灯工程项目、德国路灯工程项目、法国路灯工程项目、瑞士路灯工程项目、奥地利鲨鱼系列路灯工程等。



广东恒峰g22LED路灯刷新项目遍布五洲四海

除遍布五洲四海的经典项目案例,广东恒峰g22同总公司还承担了多个国度及处所的科技项目,其路等产品也纳入当局采购目录和广东省路灯产品标杆系统,最新旗舰产品钢铁侠系列和鲨鱼系列产品凭借创新的怪异设计,均获得专利认证,这两款新品在国际市场上同国际大牌角逐,并得到了欧美高端市场的独家青睐,成了国际市场的新宠。


QQ图片20160331142135.png

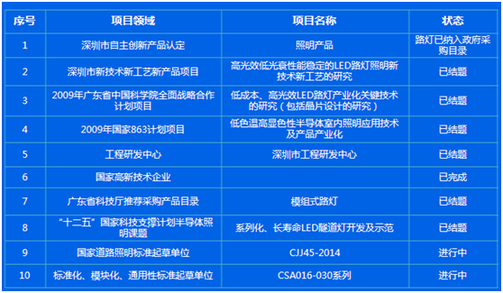
广东恒峰g22承担的国度及处所科技项目


QQ图片20160331142146.png


路灯产品入选广东省标杆系统



新款LED路灯产品获专利证书

目前,广东恒峰g22更是适应时势,全身心投入城市公共智能照明系统绝决规划和智能路灯的研发傍边,致力于”公共照明智能节造系统“(unilumin1.1系统)的自主研发,已实现软硬件开发、产品定型、产品测试、批量出产、幼规模利用等阶段。该规划执行后,其中的LED智能路灯将具备智能节电、智能定位、公共信息视频播放、安防环境监控、WIFI城市网络热点覆盖、全天候语音广播、电动汽车应急充电(充电桩)等职能,使得路灯超过单纯照明职能,集多种职能于一体,切合智能照明、智慧城市的时期趋向。


QQ图片20160331142202.png

智能路灯系统职能演示

凭借在节能刷新领域的不懈致力和凸起阐发,广东恒峰g22在此之前还同总公司一起授予“国度绿色照明示范基地”、“国度绿色照明教育示范基地”、“广东省战术性新兴产业造就企业”、“广东省现代产业500强项目”、“深圳市科普教育基地”等荣誉称号,这次被评为“高新技术企业”更是锦上添花!


售前征询

在线征询

400-677-3888

电话征询
售后客服:400-816-4808
售后专线
TOP
【网站地图】